所有栏目
新闻中心
滑县要闻
通知公告
部门动态
乡镇动态
媒体看滑县
重要会议
全体会议
常务会议
活动报道集
县长活动报道集
县委书记活动报道集
政声传递
政务公开
政府信息公开平台
政府信息公开指南
政府信息公开制度
法定主动公开内容
领导信息
机构职能信息
双公示
行政许可
行政处罚
其他法定信息
政府采购
政策文件
政府文件
政府办文件
规范性文件
政策解读
疫情防控
行政规范性文件
规划信息
城乡规划
规划计划
招考录用
行政许可和其他对外管理服务信息
处罚强制信息
财政预决算
行政事业性收费
应急管理
预警公告
应急动态
应急预案
突发事件
应急演练
应急常识
重大会议信息
重大决策预公开
决策事项目录
调查征集
调查征集结果
建议提案办理
统计信息
政府信息公开年报
2020年
2019年
2018年
2017年
2016年
2015年及以前
2021年
2022年
2023年
2024年
2025年
政府信息公开目录
政府依申请公开
依申请公开表格下载
依申请公开查询
依申请公开
法治政府建设年度报告
县政府法治政府建设年度报告
乡镇、街道、开发区法治政府建设年度报告
县直单位法治政府建设年度报告
重点领域信息公开
重大项目建设领域
批准服务信息
批准结果信息
招标投标信息
征收土地信息
重大设计变更信息
公共资源交易领域
政府采购
采购公告
变更公告
集中采购目录及标准
工程建设
土地交易
结果公示
财政预决算领域
安全生产领域
预警和预防信息
安全生产政策
安全生产曝光台
救灾领域
税收管理领域
国有土地上房屋征收与补偿
保障性住房领域
农村危房改造利用
城市综合执法领域
市政服务领域
生态环境领域
行政处罚行政强制和行政命令
公共服务事项
行政许可
行政管理
其他行政职责
公共文化服务领域
行政许可
公共服务
行政处罚
公共法律服务领域
法律查询服务
法律法规
法律服务机构查询
法律服务人员查询
司法行政案例查询
法治宣传教育
扶贫领域
政策文件
扶贫资金
社会救助领域
养老服务领域
食品药品监管领域
就业领域
就业创业公告公示
社会保险领域
户籍管理领域
教育领域
政策法规
通知公告
教育概况
招生入学
人事师资
学生管理
财务信息
安全管理
其他事项
涉农补贴领域
卫生健康领域
行政许可类事项
法律法规和政策文件
办事指南
许可结果信息
行政处罚事项
法律法规和政策文件
处罚决定信息
行政强制类事项
法律法规和政策文件
行政给付类事项
法律法规和政策文件
办事指南
疫情防控
脱贫攻坚乡村振兴
公示公告
国有企业
市场规则标准和监管执法信息
减税降费
涉及扩大有效投资
社会组织与中介机构
双随机、一公开
旅游领域
交通运输领域
权责清单
办事指南
政务信息
通知公告
行政许可
信用交通
统计领域
统计公报
统计分析
统计监督
海关领域
自然资源领域
机构信息
公共服务
国土空间规划编制
县级国土空间总体规划
详细规划(城镇开发边界内)
镇(乡)国土空间总体规划
村庄规划
规划许可
建设项目用地预审与选址意见书
建设用地、临时建设用地规划许可
建设工程、临时建设工程规划许可
乡村建设规划许可
农村集体土地征收
征地管理政策
征地法定公告
征地工作程序
征地申报批准相关材料
国有土地使用权出让和划拨
新闻出版版权领域
标准目录
水利领域
广播电视领域
政策文件
广播行政许可
广播行政处罚
领导信息
政府机构
政府部门
滑县人民政府办公室
信息公开指南
领导信息
机构职能
财政预决算
权责清单
滑县发展和改革委员会
信息公开指南
机构职能、设置
领导信息
财政预决算
权责清单
滑县教育局
信息公开指南
机构职能、设置
领导信息
财政预决算
权责清单
滑县工业和信息化局
信息公开指南
机构职能、设置
领导信息
财政预决算
权责清单
滑县公安局
信息公开指南
机构职能、设置
领导信息
财政预决算
权责清单
滑县民政局
信息公开指南
机构职能、设置
领导信息
财政预决算
权责清单
滑县司法局
信息公开指南
机构职能、设置
领导信息
财政预决算
权责清单
其他公开信息
滑县财政局
信息公开指南
机构职能、设置
领导信息
财政预决算
权责清单
滑县人力资源和社会保障局
信息公开指南
机构职能、设置
领导信息
财政预决算
权责清单
滑县自然资源局
信息公开指南
机构职能、设置
领导信息
财政预决算
权责清单
滑县住房和城乡建设局
信息公开指南
机构职能、设置
领导信息
财政预决算
权责清单
其他公开信息
滑县交通运输局
信息公开指南
机构职能、设置
领导信息
财政预决算
权责清单
其他公开信息
滑县水利局
信息公开指南
机构职能、设置
领导信息
财政预决算
权责清单
行政执法
滑县农业农村局
信息公开指南
机构职能、设置
领导信息
财政预决算
权责清单
行政执法三项制度
其他公开信息
滑县商务局
信息公开指南
机构职能、设置
领导信息
财政预决算
权责清单
滑县文化广电体育旅游局
信息公开指南
机构职能、设置
领导信息
财政预决算
权责清单
滑县卫生健康委员会
信息公开指南
机构职能、设置
领导信息
财政预决算
权责清单
行政许可
滑县退役军人事务局
信息公开指南
机构职能、设置
领导信息
权责清单
财政预决算
滑县应急管理局
信息公开指南
机构职能、设置
领导信息
财政预决算
权责清单
滑县审计局
信息公开指南
机构职能、设置
领导信息
财政预决算
权责清单
其他公开信息
滑县市场监督管理局
信息公开指南
机构职能、设置
领导信息
财政预决算
权责清单
其他公开信息
滑县统计局
信息公开指南
机构职能、设置
领导信息
财政预决算
权责清单
其他公开信息
统 计数据
统计分析
统计公报
滑县医疗保障局
信息公开指南
机构职能、设置
领导信息
财政预决算
权责清单
其他公开信息
滑县信访局
信息公开指南
机构职能、设置
领导信息
财政预决算
权责清单
滑县行政审批和政务信息管理局
信息公开指南
公开目录
财政信息
机构职能、设置
领导信息
审批事项
滑县城市管理局
信息公开指南
领导信息
机构职能
财政预决算
权责清单
乡镇街道
道口镇街道办
信息公开指南
机构职能、设置
领导信息
财政信息
城关街道办
信息公开指南
机构职能、设置
领导信息
财政信息
枣村乡
信息公开指南
机构职能、设置
领导信息
财政信息
白道口镇
信息公开指南
机构职能、设置
领导信息
财政信息
四间房镇
信息公开指南
机构职能、设置
领导信息
财政信息
留固镇
信息公开指南
机构职能、设置
领导信息
财政信息
八里营镇
信息公开指南
机构职能、设置
领导信息
财政信息
赵营镇
信息公开指南
机构职能、设置
领导信息
财政信息
大寨镇
信息公开指南
机构职能、设置
领导信息
财政信息
桑村乡
信息公开指南
机构职能、设置
领导信息
财政信息
老爷庙乡
信息公开指南
机构职能、设置
领导信息
财政信息
万古镇
信息公开指南
机构职能、设置
领导信息
财政信息
高平镇
信息公开指南
机构职能、设置
领导信息
财政信息
上官镇
信息公开指南
机构职能、设置
领导信息
财政信息
老店镇
信息公开指南
机构职能、设置
领导信息
财政信息
慈周寨镇
信息公开指南
机构职能、设置
领导信息
财政信息
瓦岗寨乡
信息公开指南
机构职能、设置
领导信息
财政信息
焦虎镇
信息公开指南
机构职能、设置
领导信息
财政信息
牛屯镇
信息公开指南
机构职能、设置
领导信息
财政信息
半坡店镇
信息公开指南
机构职能、设置
领导信息
财政信息
王庄镇
信息公开指南
机构职能、设置
领导信息
财政信息
小铺镇
信息公开指南
机构职能、设置
领导信息
财政信息
滑县先进制造业开发区
信息公开指南
机构职能、设置
领导信息
财政信息
权责清单
锦和街道办
信息公开指南
机构职能、设置
领导信息
政府文件
政府办文件
规范性文件
滑政
滑政办
滑通告
政策解读
政府公报
政府网站年度报表
权责清单
乡镇(街道)
滑县档案局
滑县民族宗教事务局
滑县新闻出版局
滑县先进制造业开发区
滑县科学技术局
财政预决算
党群部门
滑县人大常委会办公室
政协滑县委员会办公室
滑县人民检察院
滑县人民法院
滑县档案馆
共青团滑县委员会
滑县总工会
滑县妇女联合会
中共滑县县委办公室
中共滑县县委组织部
中共滑县县委纪委监察委机关
中共滑县县委宣传部
滑县文学艺术联合会
中共滑县县委统战部
中共滑县县委政法委
中共滑县县委党史和地方史志研究室
中共滑县县委老干部局
中共滑县县委机构编制委员会办公室
中共滑县县委党校
滑县科学技术协会
滑县关心下一代工作服务中心
滑县县委滑县人民政府督查局
滑县残疾人联合会
中共滑县县委社会工作部
政府部门
滑县机关事务中心
滑县政务服务中心
滑县国防动员事务中心
滑县地方史志编纂中心
滑县广电网络中心
安阳市生态环境局滑县分局
滑县城乡规划服务中心
滑县农业机械技术中心
滑县林业总站
滑县粮食和物资储备中心
滑县供销合作社联合社
滑县住房公积金服务中心
滑县公共资源交易中心
滑县文化市场综合执法大队
滑县公路事业发展中心
滑县智慧城市调度事务中心
滑县运河遗产监测中心
滑东新区
河南省国有滑县林场
滑县金融服务中心
滑县大运河遗产保护示范区管理委员会
滑县红十字会
滑县房产服务中心
滑县消防救援大队
滑县信访局
滑县体育运动中心
滑县科学技术局
滑县财政预决算
人事信息及任免
建议提案办理
新闻发布
法律法规
政府工作报告
统计公报
督查检查
价格收费
其他信息公开
行政许可和行政处罚
依据/条件/程序
行政许可结果公示
其他对外管理服务信息
处罚强制结果公示
行政复议
其他文件
政务服务
办事统计
政民互动
县长信箱
来信选登
信件统计
民意征集
回应关切
在线访谈
在线调查
网上咨询
12345热线
征集结果
征集表单
关于公开征集《滑县政府2025年度重大行政决策事项》
滑县教育设施专项规划(2021-2035年)
滑县中心城区集中供热专项规划
关于加快“滑州优农”区域公用品牌培育的实施意见
“滑州优农”区域公用品牌管理办法(草案)意见建议
滑县配售型保障性住房管理办法
《滑县城区环境卫生设施专项规划(2025-2035)》
滑县工业布局国土空间专项规划
关于滑县综合交通运输国土空间专项规划
县政府行政规范性文件清理结果的决定
滑县加油站布局国土空间专项规划
滑县规范高效使用集体建设用地
关于全面推进地方政府专职消防队伍建设发展
滑县推动2025年第一季度经济“开门红”
进一步促进房地产市场平稳健康发展若干措施
滑县城市给水和节水专项规划
陆生野生动物禁猎区和禁猎期
滑县城镇燃气专项规划
滑县关于持续优化营商环境
滑县物流仓储布局国土空间专项规划
《滑县风电资源调查和布局专项规划》
滑县医疗卫生设施布局国土空间专项规划
滑县中心城区分布式光伏发电项目管理暂行规定
征集表单
走进滑县
滑县概况
历史概况
行政区划
地形气候
滑县印象
地理位置
投资滑县
投资动态
投资优势
宣传画册
重点产业
重点招商项目推介
重点项目巡礼
滑县投资机会清单
滑县招商地图
专题专栏
2020年专题
做好六稳工作 落实六保任务
厉行节约 反对浪费
安全生产进行时
疫情防控专栏
疫情通报
防控信息
防控知识
疫苗接种
服务基层 服务群众 服务企业
聚焦滑县两会
乡村振兴进行时
走向我们的小康生活
基层政务公开标准化规范化工作专题
文明实践耀滑州
2019年专题
理论
不忘初心、牢记使命
珍爱生命 谨防溺水
2018年专题
农村人居环境整治进行时
秸秆禁烧
2017年专题
珍爱生命 远离毒品
扫黑除恶
2016年专题
电子商务进农村
2021年专题
红色记忆
奋斗百年路 启航新征程
防汛救灾进行时·人民至上
散煤治理专栏
优化营商环境专栏
工作动态
惠企政策
2022年专题
推动党的二十大精神落地生根
助企纾困
2023年专题
县域商业体系建设
我为强市建设做贡献
2024年专题
数据发布
学习贯彻党的二十届三中全会精神
2025年专题
芳“滑”正茂启新程
涉企行政检查公示专栏
滑县发展和改革委员会
工作动态
检查主体
检查事项和依据
检查频次上限
检查标准
检查计划
检查文书
滑县卫生健康委员会
工作动态
检查主体
检查事项和依据
检查频次上限
检查标准
检查计划
检查文书
滑县住房和城乡建设局
工作动态
检查主体
检查事项和依据
检查频次上限
检查标准
检查计划
检查文书
滑县自然资源局
工作动态
检查主体
检查事项和依据
检查频次上限
检查标准
检查计划
检查文书
滑县民政局
工作动态
检查事项和依据
检查主体
检查频次上限
检查标准
检查计划
检查文书
滑县农业农村局
工作动态
检查主体
检查事项和依据
检查频次上限
检查标准
检查计划
检查文书
滑县统计局
工作动态
检查主体
检查事项和依据
检查频次上限
检查标准
检查计划
检查文书
滑县商务局
工作动态
检查主体
检查事项和依据
检查频次上限
检查标准
检查计划
检查文书
滑县文化广电体育旅游局
工作动态
检查主体
检查事项和依据
检查频次上限
检查标准
检查计划
检查文书
滑县城市管理局
工作动态
检查主体
检查事项和依据
检查频次上限
检查标准
检查计划
检查文书
滑县交通运输局
工作动态
检查主体
检查事项和依据
检查频次上限
检查标准
检查计划
检查文书
滑县财政局
工作动态
检查主体
检查频次上限
检查事项和依据
检查标准
检查计划
检查文书
滑县市场监督管理局
工作动态
检查主体
检查事项和依据
检查频次上限
检查标准
检查计划
检查文书
滑县应急管理局
工作动态
检查主体
检查事项和依据
检查频次上限
检查标准
检查计划
检查文书
滑县人力资源和社会保障局
工作动态
检查主体
检查事项和依据
检查频次上限
检查标准
检查计划
检查文书
滑县医疗保障局
工作动态
检查主体
检查事项和依据
检查频次上限
检查标准
检查计划
检查文书
滑县水利局
工作动态
检查主体
检查事项和依据
检查频次上限
检查标准
检查计划
检查文书
滑县消防救援大队
工作动态
检查主体
检查事项和依据
检查频次上限
检查标准
检查计划
检查文书
滑县人民政府办公室
检查主体
检查事项和依据
检查频次上限
检查标准
检查计划
检查文书
工作动态
滑县司法局
检查主体
检查事项和依据
检查频次上限
检查标准
检查计划
检查文书
工作动态
滑县供销服务平台
工作动态
供求信息
综合服务
最新专题
2020年专题
2019年专题
2018年专题
2017年专题
2016年专题
最新专题
2021年专题
2022年专题
2023年专题
2024年专题
2025年专题
相关信息
网站地图
网站声明
关于我们
联系我们
在线访谈
疫情防控答疑
防汛安全
三秋访谈问答
城市管理在线访谈
到
新闻中心
政务公开
政务服务
政民互动
通知公告
走进滑县
投资滑县
专题专栏
您现在的位置:
首页
>>
政务公开
>>
重点领域信息公开
>>
自然资源领域
>>
农村集体土地征收
>>
征地法定公告
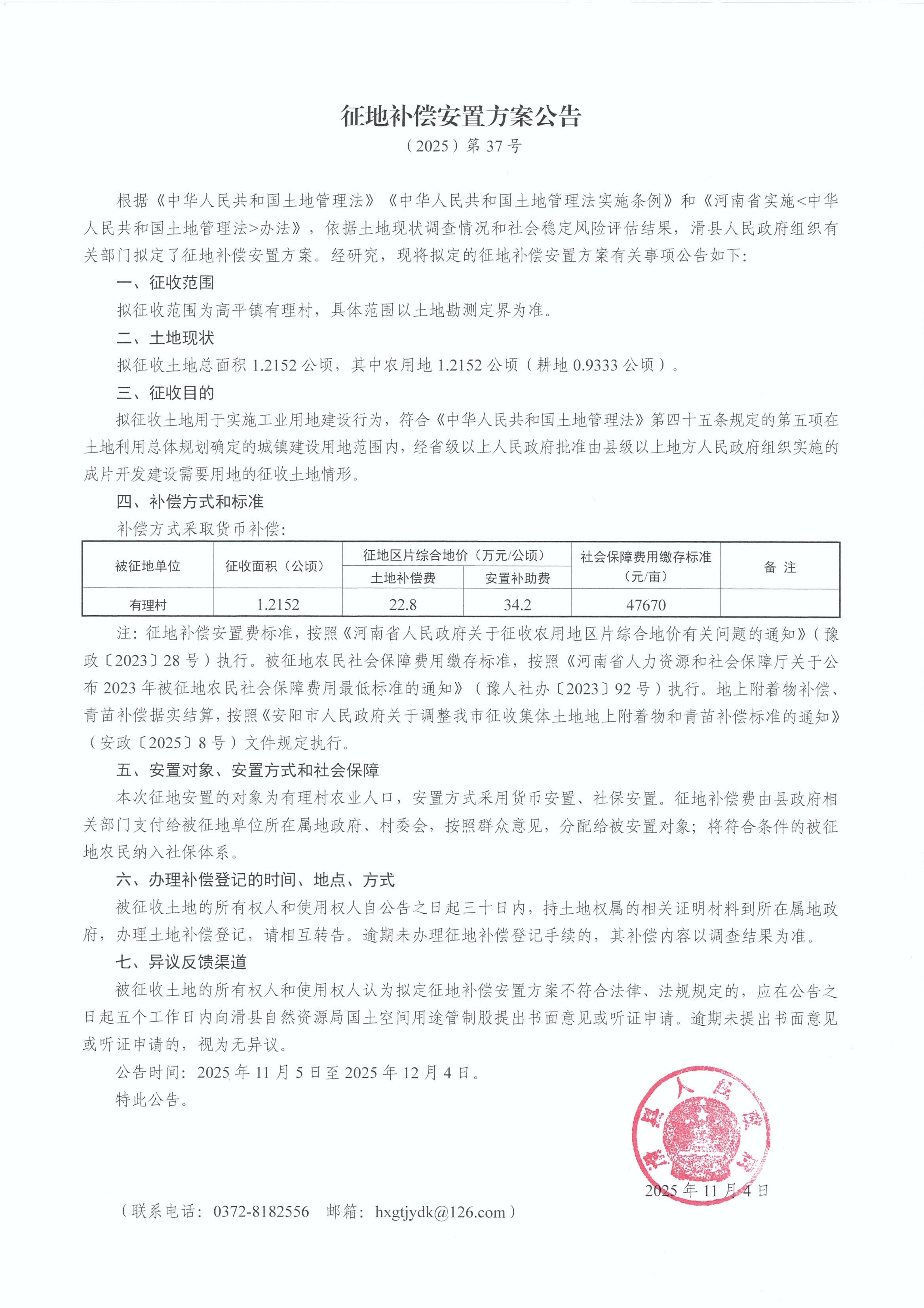
征地补偿安置方案公告(2025)第37号
发布时间:
2025-11-04
作者:
来源:
自然资源局
主办:滑县人民政府办公室
地址:滑县道口镇解放路中段
网站标识码:4105260003
备案序号:豫ICP备2023004875号
豫公网安备 41910402000001号
电脑版
Produced By CMS 网站群内容管理系统 publishdate:2026/04/02 19:09:30